Designed4use Portfolio
Contact
www.designed4use.com
Designed4use Portfolio
Contact
www.designed4use.com
Interaction Designed 4 YOU

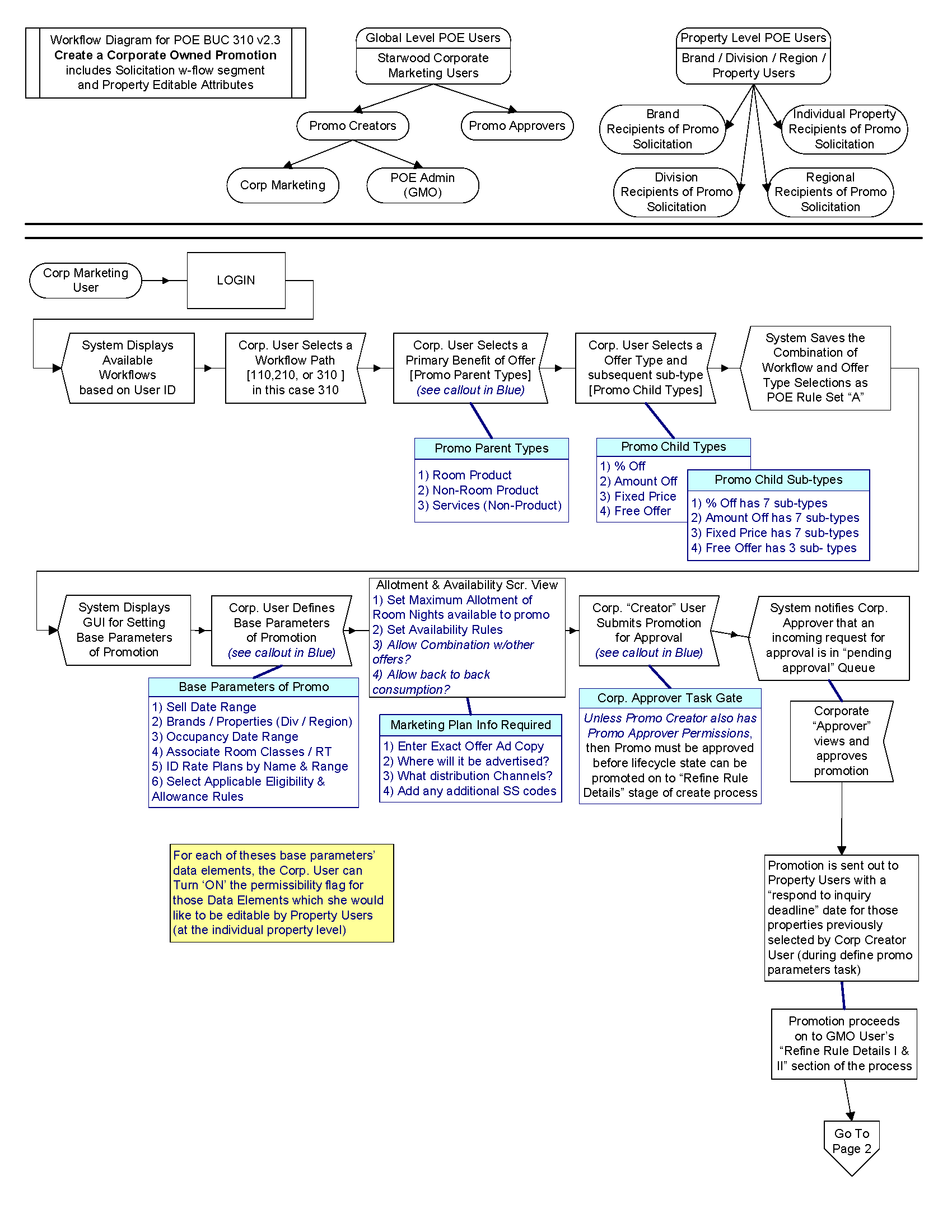
Wireframes and Sitemaps on an Enterprise Scale

You may also like

eCMS for a Major P&C Client
2018
page layouts 101
2018
Some thoughts on Product Design Management Assn
2018
Communities of Practice 4 large Life Sciences Intranet
2018
One Goal Every Day
2025
Processing SEO for WorldBank
2018
Consumer User Insights Analysis
2020
AT Usability Test Plan
2020
UX Approach to Mobile Research
2017
New Car Specials - Ad Builder Application 4 Dealers
2017
↑Back to Top
Powered by Adobe Portfolio