Designed4use Portfolio
Contact
www.designed4use.com
Designed4use Portfolio
Contact
www.designed4use.com
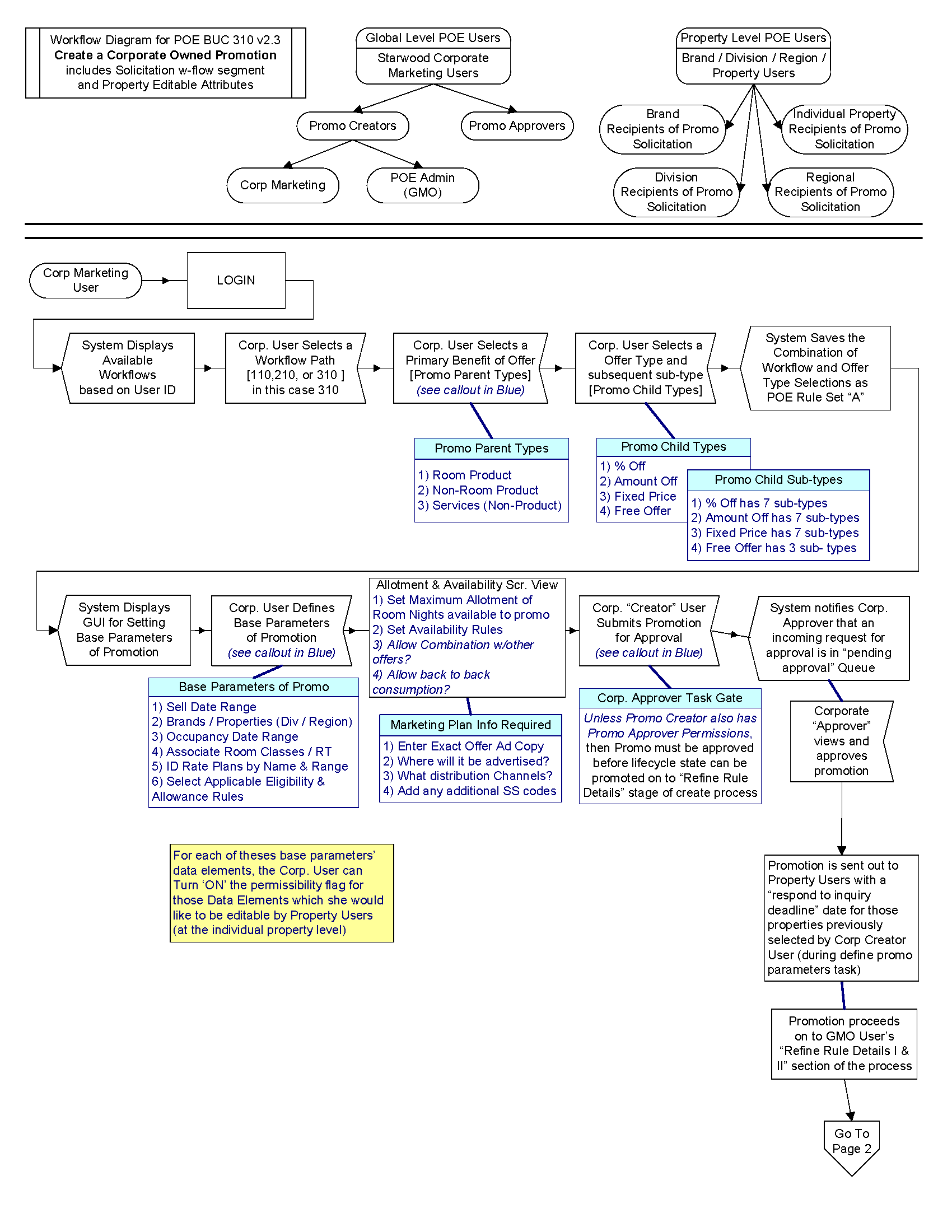
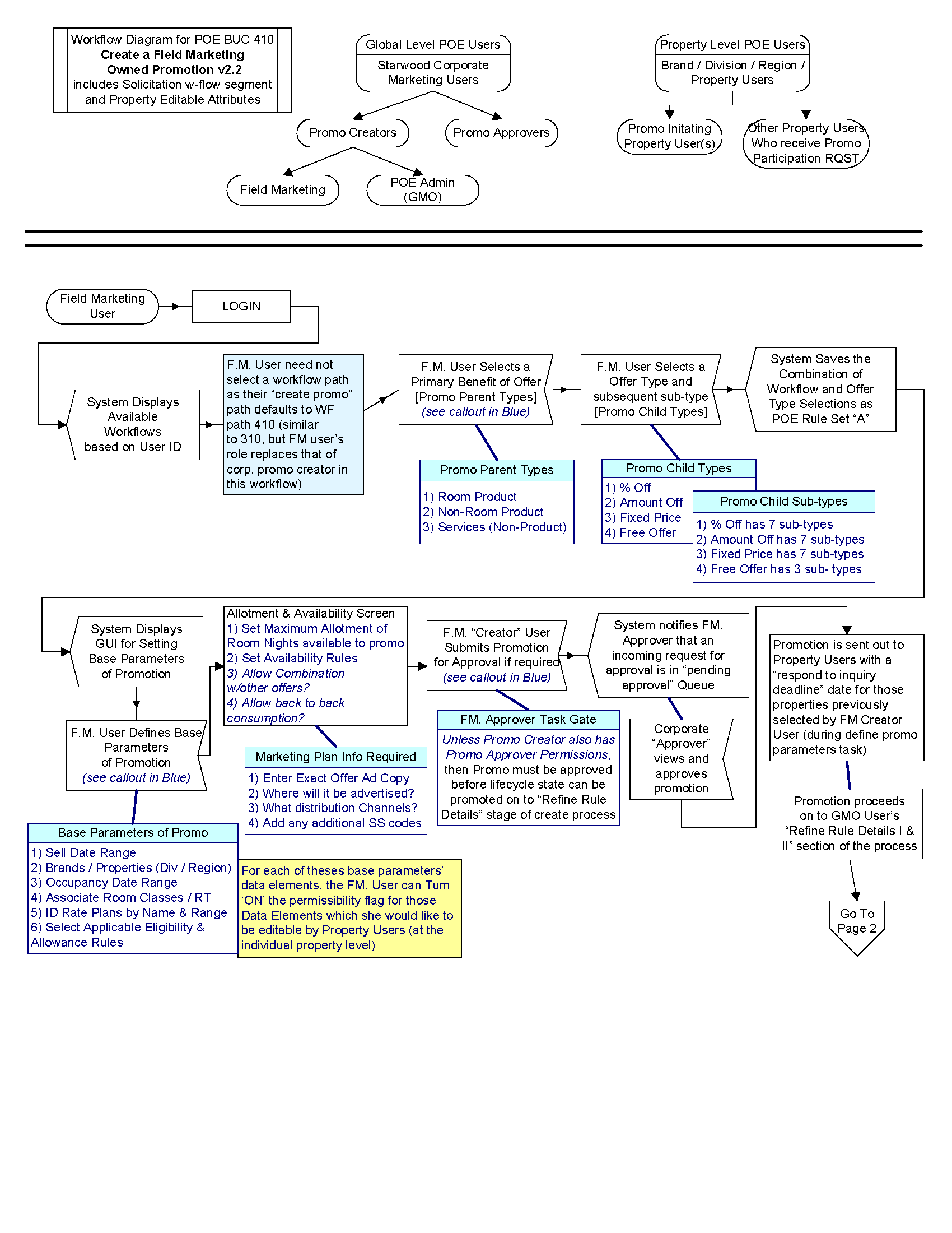
Process Flow Diagrams for Promotional Offers Engine
↑
Back to Top